当前位置:文章详情
乌海市招商小分队管理办法(试行)
第一章 总 则
第一条 为进一步凝聚全市招商引资力量,提高招商引资成效,树立大抓开放、大抓招商的鲜明导向,切实加强对我市招商小分队的监督管理,实现产业转型和高质量发展,结合工作实际,特制定本管理办法。
第二条 本管理办法所指招商小分队是指各区政府分别组建的专业招商团队(各10支),市发改委、市工信局、市住建局、市农牧局、市商务局、市文体旅游广电局、市国资委、市能源局、市区域经济合作局(2支)、高新技术产业开发区管委会(2支)、市工商联、市贸促会、滨河二期指挥部等市直部门分别组建的专业招商团队,共计45支招商小分队。各招商小分队牵头单位分管领导担任该招商小分队队长,小分队队员由各牵头单位自行确定。
第三条 本管理办法旨在根据招商引资目标任务相关规章制度和纪律要求,对小分队的工作内容、内部管理、目标任务、纪律要求、考核奖惩等方面做出规范性要求。
第二章 工作内容
第四条 熟悉产业政策,做好宣传推介。招商小分队及其成员要掌握我市产业发展方向、园区基本情况、招商引资优惠政策等方面内容,通过不断拓宽招商引资渠道,印制发放宣传材料等方式广泛宣传推介我市的优势禀赋、产业基础、营商环境等情况,积极邀请意向客商到我市参观考察。
第五条 开展招商考察,收集投资信息。招商小分队及其成员要结合我市产业发展情况及招商引资方向,采用赴外招商、重点区域驻点招商、邀请来访等方式,紧盯我市2个千亿级产业集群、5个超百亿级全产业链群、现代农业、现代服务业等领域龙头企业、专精特新企业,做好考察调研、洽谈对接,将目标企业基本情况、投资动态和项目信息及时收集、甄别、报告。
第六条 加强对接联络,构建招商网络。招商小分队应加强与招商引资各类企业、行业协会、商会和乌海(内蒙古)籍人士的对接联络,与当地政府及相关部门、各类开发区(园区)等建立良好合作关系,构建企业范围全、产业覆盖广、投资意向明的招商网络。鼓励招商小分队成员发掘资源丰富的中介机构或自然人,合作建立委托招商平台,丰富招商引资渠道。
第七条 组织招商活动,优化项目服务。招商小分队应当协助有关部门和单位做好赴外举办招商推介会等活动期间的会务、客商联络、企业考察等相关工作,落实招商项目跟踪、洽谈、签约、落地全链条责任,加大对项目引入全流程服务。对已签约项目要持续跟踪推进直至项目投产达效,并对全过程进行台账式管理,协调解决项目推进和建设过程中存在的问题,全力推动项目进程。
第八条 完成市委、市政府及乌海市对外开放领导小组交办的其他工作。
第三章 内部管理
第九条 招商小分队各牵头单位要强化“管行业就要管招商、管产业就要管招商”的工作理念,加强对本地区、本单位职责范围内产业链链长制招商的统筹指导力度,加强制度建设,强化各招商小分队的内部管理,负责各招商小分队的日常管理、考勤、请销假、考核奖惩等各方面工作。
第十条 招商小分队成员应加强学习培训,按照自主学习为主、集中学习为辅的原则,重点对政治理论、法律法规、规范性文件、招商引资政策、产业招商知识、我市产业发展情况等方面内容开展学习培训,不断提升招商专业化水平。
第十一条 招商小分队应结合本单位职能职责,认真制定工作计划,组织招商活动,对接目标企业,推动项目签约落地。深入优化营商环境,主动提供项目手续代办帮办服务,加快前期手续办理进程,大力推动项目投产达效。
第十二条 招商小分队开展外出招商活动前应制定外出考察方案,保证外出招商活动有序有力开展,推动招商引资目标任务顺利完成。
第十三条 招商小分队在招商考察结束后5个工作日内,需将考察情况形成书面报告报送至市对外开放领导小组办公室;每月5日前,需上报上月《招商小分队外出考察工作进展台账》(附件1)及考察方案。市对外开放领导小组办公室将根据工作需要,召开小分队集中调度会,听取各小分队工作汇报,重点通报在谈项目情况,安排部署下阶段工作,讨论项目推进方案。
第十四条 招商小分队外出招商、公务出差等各项经费由各牵头单位负责,产生的相关费用按照牵头单位财务管理规定进行报销。
第十五条 招商小分队在外出招商活动中,要按照《内蒙古自治区财政厅关于印发〈内蒙古自治区本级党政机关差旅费管理办法〉的通知》(内财行〔2014〕409号)、《乌海市财政局关于转发〈自治区直属机关工作人员赴外地出差住宿费标准明细表〉的通知》(乌财行〔2016〕319号)等文件中的标准、规定乘车、住宿。
第十六条 招商小分队应当根据工作需要定期召开工作会议,安排部署招商引资工作,研究项目推进措施。
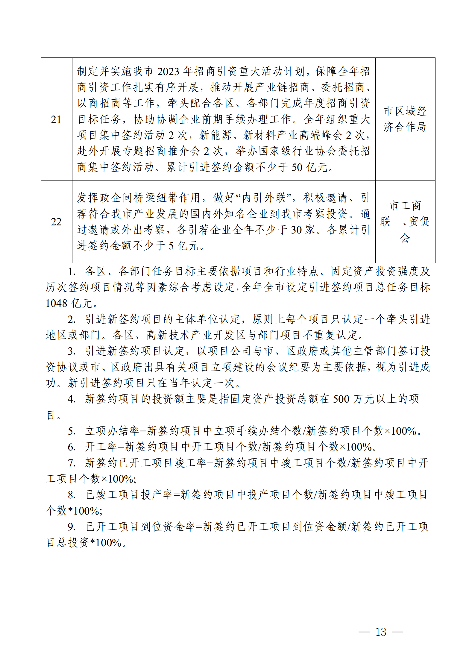
第四章 目标任务
第十七条 招商小分队必须强化目标导向,以目标倒逼工作进度、倒逼责任压实,要注重一二三产业同时发力,协调推进。乌海市对外开放领导小组办公室负责对各区对外开放领导小组办公室及市直部门招商小分队的具体任务制定,各区招商小分队具体任务由各区对外开放领导小组办公室根据总体目标任务进一步分解下达。
第十八条 市直部门招商小分队开展外出招商活动每季度不得少于2次,招商引资项目对接每季度不少于6个,引进企业来我市回访考察每季度不少于3家。
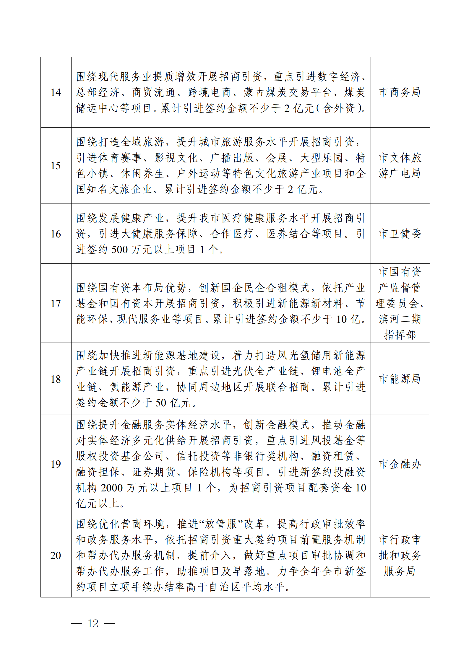
第十九条 各区、市直部门招商小分队签约金额任务年度考核指标,按照乌海市委办公室 市人民政府办公室印发《关于进一步加强招商引资加快项目建设的实施方案》的通知(乌党办发〔2023〕1号)文件中《2023年各区、各部门招商引资目标任务分解表》(附件2)确定的签约金额任务执行。
第五章 纪律要求
第二十条 招商小分队在外出招商活动中,应严格遵守中央八项规定、《中国共产党廉洁自律准则》等相关规定,构建亲清政商关系,在参观考察、项目洽谈、签约服务中遵守执行相关规章制度。
第二十一条 招商小分队在赴外开展招商引资工作中,严禁无实质内容、无明确公务目的的差旅活动,严禁以任何名义和方式变相旅游,严禁异地部门间无实质内容的学习交流和考察调研。不得向接待单位或企业提出正常公务活动以外的要求,不得在出差期间接受违反规定用公款支付的宴请、游览和非工作需要的参观,不得接受礼品、礼金和土特产品等。
第二十二条 招商小分队成员在招商活动中,不得利用职权和职务上的便利谋取不正当利益,不得索取、占用、接受服务对象以及其他有关单位或者个人的财物。
第二十三条 招商小分队成员不得纵容配偶、子女和身边工作人员,利用成员职权进行招商活动、并在相关企业中从事中介或兼职活动,谋取不正当利益。
第二十四条 招商小分队在外出招商活动中,应遵守优化营商环境、诚实守信各项工作要求,不得许诺乌海市正在执行的各项优惠政策以外的空头政策,不得以招商小分队的名义签订任何经济合同。
第二十五条 招商小分队在外出招商活动前期准备工作中,应深入了解目标企业背景,提高法律意识,在投资合同(协议)及其细则的起草和谈判中,严格把握各项条款,杜绝合同漏洞,谨防商业诈骗。
第二十六条 招商小分队应严格执行安全保密规定,严禁外传涉密及敏感性文件。各小分队负责落实本队意识形态工作责任制,队员不得在工作中散布反动、有损党和国家声誉形象的信息,不得有违反意识形态要求的言行。
第六章 考核奖惩
第二十七条 乌海市对外开放工作领导小组办公室将根据目标任务对市直部门招商小分队进行管理及考核,以1年度为一个考核期。各区政府招商小分队由各区对外开放领导小组办公室负责管理及考核,并需将日常管理及考核结果于下一年度1月5日前上报至乌海市对外开放领导小组办公室作为年底考核及奖惩的依据。
第二十八条 乌海市对外开放工作领导小组办公室定期对小分队招商工作、对接项目情况进行督查,通过日常调度等方式掌握各小分队工作情况,并将相关督查情况形成通报,视情况在内部、市对外开放领导小组等范围通报。各小分队应安排专人配合做好相关材料报送工作。
第二十九条 依据《乌海市招商引资绩效考核奖励办法》,各区及各牵头单位招商小分队工作实绩将作为“招商引资绩效考核奖励奖项”评定的主要依据,对各区和市直相关部门在招商引资工作中做出突出贡献的集体和个人进行奖励。
第七章 附 则
第三十条 本管理办法自印发之日起施行。
第三十一条 本办法由市对外开放工作领导小组办公室负责解释。
附件:1. 招商小分队外出考察工作进展台账
2.各区、各部门2023年招商引资目标任务分解表





政策解读:index.html
上一条:
下一条: